Diagrama de flujo en ingles, diagrama de flujo que es, estructura para diagrama de flujo, diagrama de flujo plantilla, diagrama de dispersion, diagrama de flujo estructuras de control, diagrama de moody, diagrama de flujo ejemplos, diagrama de flujo estructura multiple, simbolo de switch en diagrama de flujo, diagrama de flujo estructurado, estructura de diagrama de flujo, switch case en diagrama de flujo, diagrama de flujo estructura ciclica.

















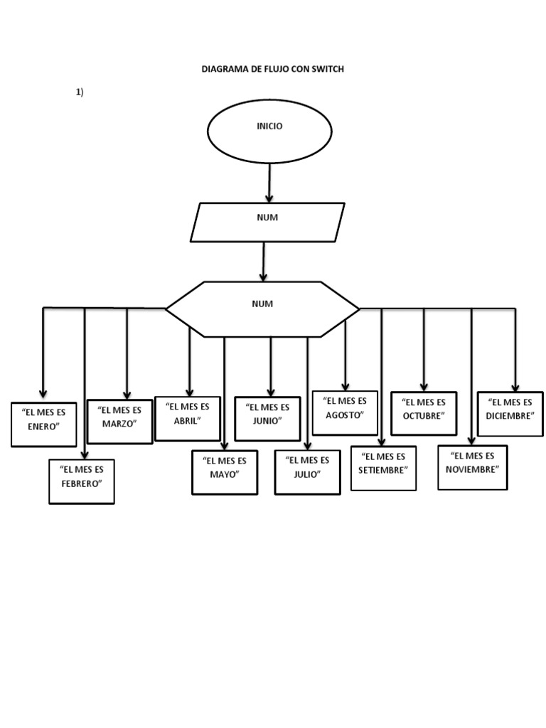
Estructura selectiva múltiples switch() case note. Josel toro estructura de selección múltiple switch. Flujo switch midjenum sentencia resueltos. Midjenum flujo diagrama. Diagramas de flujo. 25+ diagrama de flujo switch case c++ pics ~ midjenum. Diagrama de flujo tipo case youtube
